崔泰源就是韩国一个名副其实的财阀与富豪,他经营的SK集团可以说是韩国的前三大集团,和我们熟知的三星都在一个档次上。
本周,广东发布2024年度选调优秀大学毕业生公告,盘算推算选调应届优秀大学毕业生2441名;同期,省内多家三甲病院纷纷贴出“招才榜”,招募多学科医学东谈主才,部分岗亭提供最高40万安家费,还有膏火退费、租房接济等福利。快来望望,是否有你情意的岗亭吧~

广东省委组织部、省东谈主力资源和社会保险厅
【招聘需求】共盘算推算选调应届优秀大学毕业生2441名。招考单元、职位、东谈主数和报考阅历要求可通过广东组织使命网(https://www.gdzz.gov.cn)、广东省东谈主力资源和社会保险厅网(http://hrss.gd.gov.cn)、广东东谈主事试验网(http://rsks.gd.gov.cn)或“粤省事”“广东发布”“粤讲粤政”微信公众号查阅。
【招聘对象】选调对象为部分国内高校2024年全日制大学本科(学士)及以上学历(学位)应届优秀毕业生,以及2023年10月1日至2024年9月30日历间获得学位并完成中国(评释注解部)留学处事中心理外学历、学位认证的部分国(境)外着名高校优秀大学毕业生。
本科生24周岁以下(1998年11月24日以后降生)、硕士意象生27周岁以下(1995年11月24日以后降生)、博士意象生30周岁以下(1992年11月24日以后降生),具有执戟执戟经历的年齿要求放宽3周岁。年齿计较终了报名首日。
报考者需以最高学历(学位)报考。报考者最高学历毕业文凭、学位文凭应于2024年9月30日前获得。国(境)外着名高校毕业生还应在2024年9月30日前获得中国(评释注解部)留学处事中心理外学历、学位认证函。
定向培养、寄予培养、在任培养以及专升本(专插本)、收罗学院、成东谈主评释注解学院、沉寂学院、民办分校的应届毕业生不列入选调对象领域。
【报名模样】接纳收罗公开报名,报考者可登录报名系统(https://ggfw.hrss.gd.gov.cn/yxks/index.do)诚信报考。报名时刻为2023年11月24日9︰00至28日16︰00。
广州医科大学附庸第三病院
【招聘需求】

【薪酬待遇】病院对优秀博士试验一定的资助措施:
皇冠hg86a
(一)安家费15万元(税前),紧缺学科(儿科、产科、麻醉科、超声等)的博士安家费为20万元(税前),入职后三年内分批披发。儿科硕士、博士另外不错享受膏火退费、租房接济、定额接济等优惠战略,最高可享受35万元安家费,年薪30万元及以上;
(二)临床博士在完成入院大夫要领化培训后的前两年,年薪不低于地方二级学科同级东谈主员的平均年薪;
套利菠菜平台(三)干涉临床博士后的年薪不低于35万元(税前)。盘算推算完成后最高可享受40万元(税前)安家费。
【报名模样】扫描二维码登录丁香东谈主才网送达简历。

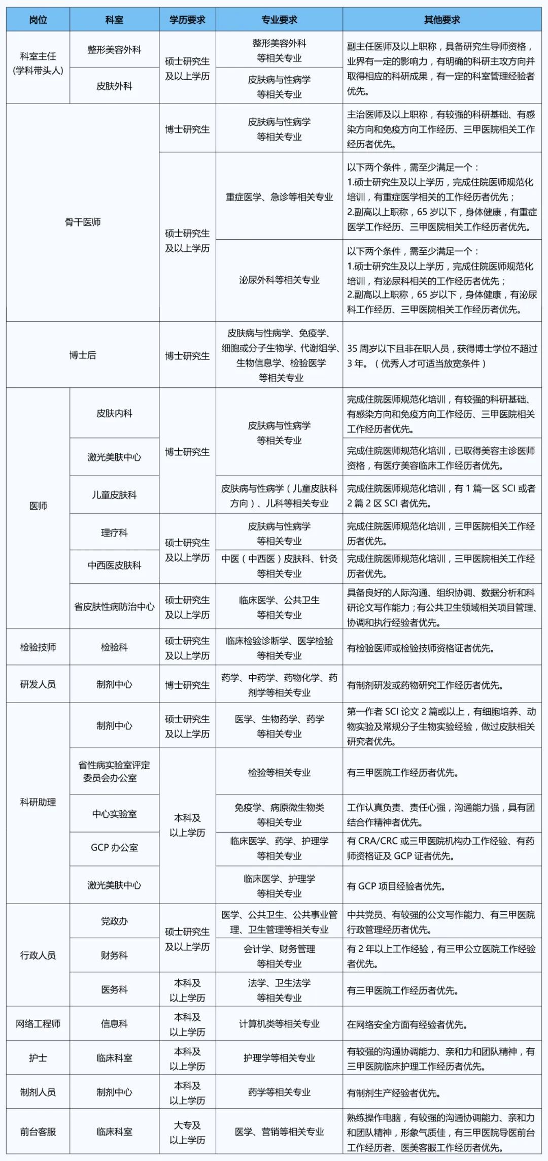
南边医科大学皮肤病病院
【招聘需求】
皇冠信用盘搭建
【报名模样】1.送达个东谈主简历及有关材料发送至东谈主事科邮箱:gdpfrsk@vip.163.com,标落款称请注明姓名+应聘岗亭称呼。
2.应聘东谈主员提供材料:简历、身份证(正、反面)、学历文凭、学位文凭、学历文凭考证发达(应届毕业生学历有关文献毕业后再提交)以及岗亭要求的专科时间阅历文凭或执(职)业阅历文凭扫描件等。
汕头大学医学院第二附庸病院
【招聘需求】

【报名模样】应聘者登录网页(http://www.st120.cn)“诚聘英才”栏干涉招聘处分系统注册成为会员,按要求提交个东谈主简历尊府。报名时刻为2023年11月20日00:00至2023年12月31日24:00止,过时不接纳报名。
足球明星王五一场中表现令人失望,多次失误导致输掉。尽管如此,王五依然受到支持鼓励。据悉,已经决定下一场中全力以赴,希望能够赢得胜利。广东省中病院
欧洲杯2012主题曲【招聘需求】照管岗亭招聘使命主谈主员多名。
【招聘对象】本次招聘对象为2024年应届毕业生或有三甲病院临床守护使命经历的非应届毕业生;获得守护学专科大专及以上学历;年齿原则上要求不提升26周岁(年齿计较至报名截止日)。
【报名模样】需登录(http://hrp.gdhtcm.com:12199/)填写求职简历。简历填写截止时刻为2023年11月27日(无需再提交纸质简历)。
“在+求职”是由南边日报、南边+客户端打造的一款处事诳骗,并开设有专属南边号,旨在为广宽用户一键提供全省公事员、企处事单元等泰斗招考资讯。
现在,“在+求职”已开放读者群,扫码加入,第一时刻掌合手最新求职信息!
银河娱乐app是国外的吗
【笔墨/整理】南边+记者 余嘉敏
【海报】刘子葵
【统筹】杜玮淦香港六合彩轮盘
